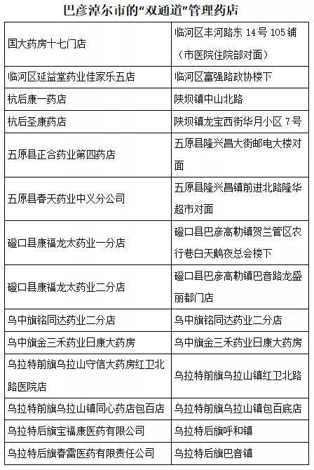
12月13日,记者从巴彦淖尔市医疗保障局获悉,为进一步保障医保谈判药品的落地实施,更好保障重特大疾病患者就医购药,巴彦淖尔市医疗保障局在全市开通14家门诊特殊药品“双通道”管理药店。巴彦淖尔市城镇职工和城乡居民基本医疗保险参保人员,均可在双通道管理的药店购买门诊特殊用药。
门诊特殊用药“双通道”是指通过定点医疗机构和定点零售药店2个渠道,满足谈判药品供应保障、临床使用等方面的合理需求,并同步纳入医保支付的机制。门诊特殊药品按基本医疗保险乙类药品管理,可使用的门诊特殊用药共103种。
参保职工使用门诊特殊药品基本医保按80%报销,符合职工大额费用补助、公务员医疗补助的按规定执行。
城乡居民医保参保人员使用门诊特殊用药基本医保按70%报销,符合大病医保、医疗救助的按规定执行。


停止回答
关闭