内蒙古实施向中度以上失能老年人发放养老服务消费补贴项目明白纸
一、什么是养老服务消费补贴?
这是首次以消费补贴形式,来支持中度及以上失能老年人的照护服务。项目实施期限为12个自然月(从2026年1月至12月)。
补贴形式:发放电子消费券(非现金),抵扣养老服务费用。
二、谁能领?
1.申请条件:60周岁及以上;居住地为内蒙古自治区的,且购买居家、社区、机构养老服务的服务地址在内蒙古区域内,经评估为中度及以上失能老年人。
2.不能领的情况(避免重复补助)
正在享受特困人员供养救助待遇、正在享受经济困难失能的老年人集中照护服务补助、正在享受居家和社区基本养老服务提升行动项目服务。
三、怎么领?
1.申请平台:下载“民政通”APP(手机应用市场)或搜索微信/支付宝/百度“民政通”小程序。
2.领取流程:首次申请审核通过后,5个工作日内发放当月电子消费券(不足5个工作日则次月起发放);后续按月发放,登录账号点击领取即可。
3.使用规则:电子消费券有效期1个月,当月获得、当月使用,次月失效,未用完额度不累计。
四、能省多少钱?
补贴标准:对补贴项目范围内的个人自付养老服务消费金额予以抵扣。包括:
1.长期入住机构/喘息服务/日间托养消费券:每月抵扣额度最高为800元,抵扣比例为养老服务消费金额的40%。(适用于长期入住机构、喘息服务、日间托养);
2.居家上门养老服务券:每月抵扣额度最高为800元,抵扣比例为养老服务消费金额的50%。(适用于居家上门服务)。
两种消费券二选一,不能兼领兼得。
五、哪些服务能享受补贴?
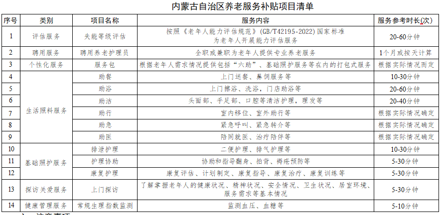
补贴项目包括居家、社区、机构养老服务。居家、社区养老服务主要包括助餐、助浴、助洁、助行、助急、助医服务,以及康复护理、日间托养等服务;机构养老服务包括长期服务(入住机构时间在30天以上)和短期服务(即“喘息服务”,入住机构时间在30天以内)等。其中,居家、社区养老服务补贴项目参见《内蒙古居家社区养老服务补贴项目清单》。

六、注意事项
与其他政策衔接:各盟市已有补贴政策的,按实际情况衔接;中度以上失能老年人正在享受长期护理保险待遇的,对于其符合此次补贴项目范围内的养老服务消费金额,扣除已享受的长期护理保险待遇后,个人自付部分可通过电子消费券按规定比例予以抵扣。自治区、盟市、旗县(市、区)其他面向高龄、失能等老年人的各项补贴均可同时享受。
叠加长期护理保险:可同时享受。例如:长期入住养老院自付2000元(护理保险报销后),用券抵扣40%(800元),实际自付1200元。
温馨提示:请及时领取并使用消费券,让失能老人享受普惠养老服务!
政策咨询:可通过“民政通”平台查询或联系属地民政部门。也可拨打0478-96111进行电话咨询

停止回答
关闭